?新華社北京3月13日電
關于2023年國民經濟和社會發展計劃執行情況與2024年國民經濟和社會發展計劃草案的報告
——2024年3月5日在第十四屆全國人民代表大會第二次會議上
國家發展和改革委員會
各位代表:
??受國務院委托,現將2023年國民經濟和社會發展計劃執行情況與2024年國民經濟和社會發展計劃草案提請十四屆全國人大二次會議審查,并請全國政協各位委員提出意見。
??一、2023年國民經濟和社會發展計劃執行情況
??2023年是全面貫徹黨的二十大精神的開局之年,是三年新冠疫情防控轉段后經濟恢復發展的一年。在以習近平同志為核心的黨中央堅強領導下,各地區各部門堅持以習近平新時代中國特色社會主義思想為指導,全面貫徹黨的二十大和二十屆二中全會精神,深入開展學習貫徹習近平新時代中國特色社會主義思想主題教育,按照黨中央、國務院決策部署,認真執行十四屆全國人大一次會議審查批準的2023年國民經濟和社會發展計劃,落實全國人大財政經濟委員會審查意見,頂住外部壓力、克服內部困難,堅持穩中求進工作總基調,完整、準確、全面貫徹新發展理念,加快構建新發展格局,著力推動高質量發展,全面深化改革開放,加大宏觀調控力度,著力擴大內需、優化結構、提振信心、防范化解風險,新冠疫情防控實現平穩轉段、取得重大決定性勝利,我國經濟波浪式發展、曲折式前進,總體回升向好,主要發展目標任務圓滿完成,高質量發展扎實推進,全面建設社會主義現代化國家邁出堅實步伐。
??全年國內生產總值(GDP)126.06萬億元,增長5.2%;城鎮新增就業1244萬人,全國城鎮調查失業率平均值為5.2%;居民消費價格(CPI)上漲0.2%;國際收支保持基本平衡,年末外匯儲備規模為32379.77億美元。





??(一)加大宏觀政策實施力度,組合政策效應持續顯現。密切跟蹤分析經濟運行走勢變化,宏觀政策突出固本培元,系統打出一套“組合拳”,分批次明確階段性政策后續安排,常態化開展政策預研儲備,有力有序推出了一系列務實管用的新政策舉措,形成共促高質量發展合力。

??一是財政貨幣政策協同發力。延續優化完善稅費優惠政策,進一步加大對小微企業和個體工商戶等的支持力度。增發1萬億元國債,聚焦災后恢復重建和提升防災減災救災能力,優先支持建設需求迫切、投資效果明顯的項目。安排新增地方政府專項債券3.8萬億元,支持一批補短板、強弱項的基礎設施和公共服務項目建設。全年新增稅費優惠超過2.2萬億元。全國一般公共預算支出27.46萬億元,增長5.4%,民生、基層“三?!钡戎攸c領域支出得到較好保障。先后2次下調存款準備金率、2次下調公開市場操作和中期借貸便利(MLF)利率,保持流動性合理充裕,推動社會綜合融資成本下降,1年期和5年期貸款市場報價利率(LPR)分別下降0.2個和0.1個百分點,企業貸款利率下降0.29個百分點。充分運用結構性貨幣政策工具,加大對支農支小、科技創新、先進制造、綠色低碳等重點領域支持力度。人民幣匯率在合理均衡水平上保持基本穩定。2023年末,廣義貨幣供應量(M2)余額和社會融資規模存量分別增長9.7%和9.5%。全年人民幣貸款增加22.75萬億元,比上年多增1.31萬億元。
??二是政策統籌進一步強化。加強新出臺政策與宏觀政策取向一致性評估,清理和廢止有悖于高質量發展的政策規定,持續提升宏觀政策的協同性、精準性、有效性。組織開展“十四五”規劃實施中期評估,“十四五”規劃《綱要》實施實現了時間過半、任務過半。
??三是經濟宣傳引導進一步加強。積極宣傳闡釋習近平經濟思想,加力做好經濟形勢和政策宣傳解讀,主動回應社會熱點和輿論關切,及時做好解疑釋惑,全方位、多角度講好中國經濟故事,旗幟鮮明唱響中國經濟光明論。
??(二)積極促消費擴投資,內需支撐作用明顯增強。堅定實施擴大內需戰略,把恢復和擴大消費擺在優先位置,大力促進有效投資,內需對經濟增長的貢獻率達到111.4%,其中最終消費支出貢獻率為82.5%。

??一是消費潛力進一步釋放。出臺實施恢復和擴大消費的20條政策措施。穩定和擴大汽車、家居、電子產品等重點消費,延續和優化新能源汽車車輛購置稅減免政策,加快推進充電基礎設施建設,全國充電基礎設施累計達859.6萬臺。加強消費者權益保護,持續優化消費環境。推動文化、旅游、餐飲等生活服務消費加快恢復,全年服務零售額增長20.0%,國內出游人次、居民出游花費分別增長93.3%和140.3%。全年社會消費品零售總額達到47.15萬億元,增長7.2%,其中,網上零售額達到15.43萬億元,增長11.0%。成功舉辦中國品牌日活動。開展“消費提振年”活動。加快國際消費中心城市培育建設。

??二是有效投資持續發力。積極發揮政府投資帶動放大效應,制定中央預算內投資項目監管辦法,加強和改進中央預算內投資計劃管理。進一步擴大地方政府專項債券投向領域和用作項目資本金的行業范圍,將保障性住房、城中村改造、普通高校學生宿舍等納入專項債券投向領域。完善推進有效投資長效工作機制,強化用地、用海、用能、環評等要素保障,川藏鐵路、西部陸海新通道、國家水網骨干工程等“十四五”規劃102項重大工程以及其他經濟社會發展重大項目取得重大進展。制定出臺促進民間投資的17項措施,建立政府和社會資本合作新機制,鼓勵民營企業參與特許經營項目,穩妥推進投貸聯動試點合作,將消費基礎設施等更多領域納入基礎設施領域不動產投資信托基金(REITs)發行范圍。建立全國向民間資本推介項目平臺,截至2023年末,各地通過平臺公開推介項目6067個,項目總投資規模5.97萬億元。持續向金融機構推送制造業中長期貸款項目,并推動擴大貸款投放。全年全國固定資產投資(不含農戶)50.30萬億元,增長3.0%。高技術產業投資增長10.3%,基礎設施、制造業投資分別增長5.9%、6.5%,其中基礎設施民間投資增長14.2%,制造業民間投資增長9.4%。
??(三)大力強化創新驅動,高水平科技自立自強成效明顯。深入實施創新驅動發展戰略,加快形成支持全面創新的基礎制度,加強科技發展規劃、改革、政策等頂層設計,國家創新體系整體效能持續提升。全社會研究與試驗發展(R&D)經費投入33278.2億元,增長8.1%,與國內生產總值之比達到2.64%;基礎研究持續加強,基礎研究經費投入占研發經費投入比重為6.65%。

??一是國家戰略科技力量持續強化。關鍵核心技術攻關新型舉國體制不斷完善,科技創新全鏈條政策銜接進一步加強。國家實驗室體系建設有力推進。完善區域科技創新體系,統籌推進國際科技創新中心、區域科技創新中心建設,推動創新型省份和創新型城市建設。新建一批重大科技基礎設施,接續實施國家重大科技項目。加快建設重點領域設施集群,原始創新策源功能不斷強化。人工智能、量子信息、腦科學、農業生物育種等領域科技創新2030-重大項目加快實施??蒲性核芾砀母锷钊胪七M。成功舉辦中關村論壇。
??二是重大創新成果不斷涌現?!敖野駫鞄洝?、“賽馬”等組織機制進一步完善,取得一批重大科技創新成果。神舟十六號順利返航,神舟十七號成功發射,全球首枚液氧甲烷火箭成功入軌,可重復使用火箭加快研制試驗,全球首顆高軌合成孔徑雷達衛星成功發射,手機直連衛星走進消費級市場。奮斗者號載人潛水器完成極限深潛。國產大飛機C919、國產首艘大型郵輪投入商業運營。全球首臺16兆瓦海上風電機組并網發電,全球首座第四代核電站高溫氣冷堆示范工程投入商業運行?!爸袊煅邸碧綔y到納赫茲引力波存在的關鍵證據。“九章三號”量子計算機再度刷新光量子計算世界紀錄,“祖沖之號”、“夸父”量子計算云平臺上線。人工智能核心產業規模不斷增長。截至2023年末,我國境內有效發明專利量達到401.5萬件,高價值發明專利占比超過四成,成為世界上首個境內有效發明專利數量突破400萬件的國家。
??三是企業技術創新支持力度加大。出臺強化企業科技創新主體地位的意見,實施企業技術創新能力提升行動方案。增加1000億元支持企業技術進步專項再貸款額度,將符合條件的集成電路、工業母機企業研發費用加計扣除比例提高至120%,將符合條件行業企業的研發費用按100%加計扣除政策作為制度性安排長期實施。充分發揮國家新興產業創業投資引導基金作用,持續有力支持新興產業早中期、初創期創新型企業發展。
??四是人才培養使用體制機制更加完善。落實關于完善科技激勵機制的意見。啟動重點領域緊缺人才自主培養行動。出臺加強青年科技人才培養和使用的政策措施。深入推進科技人才評價改革試點。實施職業教育產教融合賦能提升行動,支持建設21個國家產教融合試點城市、45個國家產教融合創新平臺、5000家以上產教融合型企業。
??(四)加快建設現代化產業體系,實體經濟根基持續鞏固壯大。全面部署推進新型工業化,大力推進短板產業補鏈、優勢產業延鏈、傳統產業升鏈、新興產業建鏈,提升供給體系質量,產業發展的接續性和競爭力不斷增強。
??一是傳統產業加快轉型升級。修訂產業結構調整指導目錄,出臺加快傳統制造業轉型升級的指導意見,實施鋼鐵、有色、建材等重點行業穩增長工作方案,出臺推動現代煤化工產業健康發展的政策措施,持續優化石化產業布局。滾動實施制造業核心競爭力提升行動計劃,加快發展先進制造業集群,深入推進智能制造,出臺強化制造業中試能力支撐行動方案。制定工業重點領域能效標桿水平和基準水平(2023年版)。加快構建優質高效服務業新體系,深化先進制造業和現代服務業融合試點。
??二是戰略性新興產業蓬勃發展。完善支持戰略性新興產業高質量發展的政策體系,推動產業融合集群發展。新能源和未來能源、新一代信息技術、生物醫藥、商業航天和航空等新興產業加快發展。北斗產業規模穩步增長,全面服務關鍵重點行業領域,加速成為公眾消費產品標配應用。全國首個商業航天發射場加快建設。推動新能源汽車企業優化重組和做強做優,開展公共領域車輛全面電動化試點,新能源汽車產銷量連續9年位居全球首位、全年銷量占新車銷量比重超過30%。人工智能、生物制造等未來產業有序布局。

??三是數字經濟加快發展。大力發展以數據為關鍵要素的數字經濟,數字技術和實體經濟融合發展扎實推進,數字經濟核心產業增加值占國內生產總值比重持續上升。數字技術應用從輔助環節向核心環節拓展,數字化管理、平臺化設計、網絡化協同、個性化定制等新業態新模式不斷涌現。深化產業數字化,組織實施數字化轉型工程,支持一批數字化示范項目。發布平臺企業典型投資案例,推動平臺企業規范健康持續發展。
??四是現代化基礎設施體系更加完善。鐵路網絡進一步完善,“八縱八橫”高速鐵路主通道加快建設,已建成投產鐵路里程15.9萬公里,其中高速鐵路4.5萬公里。國家公路網持續完善,國家高速公路主線擁擠路段擴容改造、普通國道低等級路段提質升級加快實施。長江等內河高等級航道和京津冀、長三角、粵港澳大灣區世界級港口群等重大項目加快建設。支持中西部地區支線機場和西部地區樞紐機場建設。城市軌道交通和市域(郊)鐵路建設有序推進。全國一體化算力網加快構建。建成全球規模最大、技術領先的第五代移動通信(5G)網絡,寬帶光纖網絡加速布局。

??(五)堅定不移深化改革,發展活力和動力持續釋放。全國統一大市場建設堵點難點問題加快破解,“兩個毫不動搖”要求進一步落實落細,營商環境穩步改善。
??一是全國統一大市場加快建設。出臺建設全國統一大市場總體工作方案,全面清理妨礙統一市場和公平競爭的政策措施,加強反壟斷反不正當競爭監管執法,開展工程建設招標投標等重點領域專項整治,著力破除經營主體反映強烈的地方保護、市場分割等突出問題。全面實施市場準入負面清單制度,探索制定全國統一的市場準入效能評估指標體系,市場準入環境持續優化。深化公共資源交易平臺整合共享,修訂全國公共資源交易目錄指引,開展數字證書跨區域兼容互認,提升公共資源市場化配置水平。加大重點區域營商環境建設力度,出臺粵港澳大灣區國際一流營商環境建設三年行動計劃。完善失信行為糾正后的信用信息修復制度。
??二是推動各種所有制經濟健康發展。啟動實施國有企業改革深化提升行動,深入推進國有企業打造原創技術策源地,研究制定加強和改進國有經濟管理的意見,推動國有經濟布局優化和結構調整。出臺促進民營經濟發展壯大的意見及28條配套舉措,圍繞優化市場監管、增強金融支持、強化人力資源和社會保障舉措出臺專項政策,協同加大對民營經濟的支持力度。按照黨中央、國務院決策部署,在國家發展改革委設立民營經濟發展局,發揮統籌協調、綜合施策、促進發展的職能,協調推動助企惠企舉措落地落實。建立部門與民營企業、外資企業、國有企業、制造業企業常態化溝通交流機制,有針對性地解決經營主體提出的具體訴求。支持更多企業加快建設世界一流企業。
??三是重點領域和關鍵環節改革深入推進。支持重大改革試點探索創新,出臺上海浦東新區綜合改革試點實施方案,深入推進深圳綜合改革試點,以清單批量授權方式賦予試點地區在重點領域和關鍵環節改革上更大自主權。深入推進能源、鐵路、電信、水利、公用事業等行業自然壟斷環節獨立運營和競爭性環節市場化改革,強化對經營自然壟斷環節業務企業的監管。深化油氣管網管理體制和運營機制改革,積極穩妥推進省級管網以市場化方式融入國家管網,提升“全國一張網”覆蓋水平。加快建設全國統一電力市場體系,市場化交易電量占比超過60%,推動具備條件的電力現貨市場轉入正式運行,深化綠色電力市場建設。完善重要資源價格形成機制,建立煤電容量電價機制,完成第三監管周期輸配電價改革,健全天然氣上下游價格聯動機制,首次分區核定跨省天然氣管道運輸價格,實施供熱價格改革。股票發行注冊制改革全面落地。推動數據要素市場化配置改革,強化公共數據資源開發利用,深化數據管理體制機制改革,組建國家數據局,構建國家數據管理體系。深化國防動員體制改革逐步到位,國防動員的頂層設計、能力建設有序開展,制度體系加快健全,人民防空建設管理不斷規范完善,取消人防專用設備跨省域銷售、安裝限制。
??(六)擴大高水平對外開放,國際經濟合作和競爭新優勢不斷增強。加快打造更高水平開放型經濟新體制,推進共建“一帶一路”高質量發展,國際經貿投資合作開辟新篇章。
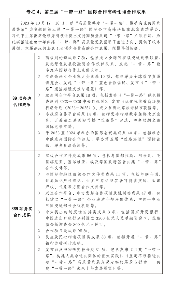
??一是高質量共建“一帶一路”取得豐碩成果。成功舉辦第三屆“一帶一路”國際合作高峰論壇,23個國家領導人和聯合國秘書長應邀出席論壇,來自151個國家和41個國際組織的代表來華參會,形成458項合作成果。成功舉辦中國-中亞峰會,成立中國-中亞元首會晤機制。統籌推進標志性工程和“小而美”民生項目建設,中老鐵路穩定高效運行,雅萬高鐵建成開通,非洲疾控中心等民生項目移交運營,魯班工坊建設提質升級。數字經濟、科技創新、綠色發展、衛生健康等新領域合作成果持續涌現。多邊及區域框架下電子商務合作成效顯著,“絲路電商”伙伴國增加至30個。中歐班列穩定暢通運行,通達歐洲25個國家的217個城市,全年累計開行1.7萬列、運送貨物190萬標箱,分別增長6%和18%。國際產業與投資合作持續深化。在共建“一帶一路”國家非金融類直接投資2240.9億元,增長28.4%;與共建國家貨物進出口19.47萬億元,增長2.8%,占外貿進出口比重提高至46.6%。創新開展共建“一帶一路”十周年宣傳。

??二是外貿外資穩中提質。出臺外貿穩規模優結構、海外倉發展等政策措施,全年貨物進出口41.76萬億元,增長0.2%,其中,新車出口491萬輛、躍居世界首位,電動汽車、鋰電池、光伏產品“新三樣”出口增長近30%。出臺加快內外貿一體化發展的若干措施。完成全面深化服務貿易創新發展試點,持續優化口岸營商環境。成功舉辦中國國際進口博覽會、中國國際服務貿易交易會、中國進出口商品交易會、中國國際消費品博覽會等重大展會。出臺單方面免簽、互免簽證安排、加快恢復國際航班等便利中外人員往來的政策措施。出臺進一步優化外商投資環境加大吸引外商投資力度的意見,開展“投資中國年”和國際產業投資合作系列活動,全流程推進標志性外資項目落地,全年實際使用外資金額1632.5億美元。加強境外投資服務和監管,指導企業防范化解境外投資風險,境外非金融類直接投資1301.3億美元,增長11.4%。
??三是開放平臺建設全面推進。推進實施自由貿易試驗區提升戰略,在上海等自由貿易試驗區對接高標準國際經貿規則推進制度型開放,設立新疆自由貿易試驗區。支持北京深化國家服務業擴大開放綜合示范區建設,推出170余項新的試點舉措。西部陸海新通道輻射范圍拓展至18個?。▍^、市)的70個城市,對外通達120個國家和地區的486個港口。
??四是國際經貿合作務實開展。多雙邊經貿合作持續深化,與厄瓜多爾、尼加拉瓜、塞爾維亞簽署自貿協定,與新加坡簽署自貿協定進一步升級議定書。扎實做好《區域全面經濟伙伴關系協定》高質量實施各項工作。扎實推進加入《全面與進步跨太平洋伙伴關系協定》和《數字經濟伙伴關系協定》。堅定維護多邊貿易體制,積極參與世界貿易組織改革,引領完成投資便利化協定談判。
??(七)扎實推進鄉村振興,農業農村現代化建設取得新進展。統籌推進鄉村產業、人才、文化、生態、組織“五個振興”,全面推進鄉村振興的效力效能持續提高,宜居宜業和美鄉村建設步伐加快。
??一是脫貧攻堅成果不斷鞏固。進一步健全防止返貧動態監測和幫扶機制,開展防止返貧集中排查,脫貧人口和監測對象參加基本醫療保險的比例穩定在99%以上,及時排查解決農村住房安全隱患。持續加大脫貧人口就業支持力度,實施鞏固易地搬遷脫貧成果專項行動,易地搬遷脫貧勞動力就業率保持在94%以上。通過實施以工代賑政策,全年累計吸納帶動250余萬農村低收入群眾就地就近務工。發揮東西部協作、對口支援、定點幫扶機制作用,加大有組織勞務輸出,探索推廣“企業+就業幫扶車間”等新模式。積極發展戶用分布式光伏,拓寬農民增收渠道,覆蓋農戶累計超過500萬戶,戶均年收入增長約2000元。開展新春行動、金秋行動等消費幫扶專項活動,全年直接采購和幫助銷售欠發達地區農產品總額超過4000億元。全年脫貧人口務工就業總規模達到3396.9萬人。脫貧地區農村居民人均可支配收入16396元,實際增長8.4%。
??二是現代鄉村產業體系加快構建。拓展農業多種功能,做好“土特產”文章,農村產業融合扎實推進。引導特色產業集聚升級,支持創建一批國家農村產業融合發展示范園和國家現代農業產業園,培育全產業鏈產值超百億元的特色產業集群139個,新認證綠色、有機和名特優新農產品1.5萬個。新創建一批農業現代化示范區,推動分區分類探索農業現代化發展模式。引導糧食加工企業改造提升技術裝備,推動各地提升建設1600多個農產品加工園,認定第三批農業國際貿易高質量發展基地106個。促進農民合作社和家庭農場發展,累計培育縣級以上農業產業化龍頭企業超過9萬家,對農業農村發展的服務帶動效應持續增強。大力發展鄉村文化產業和鄉村旅游,確定一批文化產業賦能鄉村振興試點縣,建設一批鄉村旅游重點村鎮,持續加大鄉村旅游精品線路推介力度。
??三是鄉村建設和治理提升扎實推進。加快補齊鄉村基礎設施短板,實施新一輪農村公路建設和改造,加快推進城鄉交通運輸一體化發展,累計建設28.9萬個村級寄遞物流綜合服務站,扎實開展農村供水水質提升專項行動,自來水普及率達到90%。農村人居環境整治深入實施,生活垃圾得到收運處理的行政村穩定保持在90%以上,務實開展農村改廁“提質年”工作,扎實推進生活污水治理,黑臭水體治理成效鞏固提升,全國畜禽糞污綜合利用率達到78.3%。出臺加強農村醫療衛生體系等惠民政策,三級醫院幫扶范圍擴大到940個縣的1496家縣級醫院。推廣運用積分制、清單制、接訴即辦、“村民說事”等務實管用鄉村治理方式,加快提升鄉村治理水平。
??(八)持續增強區域城鄉發展新動能,發展的協調性穩步提升。在落實區域協調發展戰略、區域重大戰略、主體功能區戰略方面推出一批新舉措,深入實施以人為本的新型城鎮化戰略,積極構建優勢互補、高質量發展的區域經濟布局和國土空間體系,區域城鄉協調發展邁出新步伐。
??一是區域發展協調性增強。出臺支持高標準高質量建設雄安新區的政策措施,高校、醫院、中央企業總部等北京非首都功能疏解項目加快在雄安新區落地建設,第二批北京市屬行政企事業單位遷入城市副中心加快推進。制定進一步推動長江經濟帶高質量發展的政策措施,城鎮污水垃圾、化工、農業面源、船舶和尾礦庫污染治理工程系統推進,長江十年禁漁取得明顯成效,Ⅰ-Ⅲ類水質斷面比例達到95.6%?;浉郯拇鬄硡^規則銜接、機制對接不斷深化,交通等基礎設施硬聯通和職業資格互認等規則軟對接走向深入,橫琴、前海、南沙、河套等重大合作平臺建設取得新突破。長三角一體化高質量發展走深走實,上海“五個中心”建設步伐加快,以長三角生態綠色一體化發展示范區為突破口的一體化發展體制機制不斷完善。海南自由貿易港制度型開放步伐加快,“一線放開、二線管住”進出口管理制度試點穩步擴大。黃河流域重點工程加快實施,環境污染綜合治理工程深入推進,流域涉水公園建設得到有效規范。
??西部地區產業優化布局和轉型升級統籌推進,出臺推動內蒙古高質量發展的政策措施,貫徹落實支持貴州、廣西、云南高質量發展的政策文件,支持西藏、新疆發展和對口援藏、援疆力度進一步加大。東北地區維護國家“五大安全”能力不斷增強,制定進一步推動新時代東北全面振興取得新突破的政策措施,研究制定科技創新、旅游發展、冰雪運動等領域政策規劃。中部地區湘鄂贛、豫皖等跨省合作扎實推進,編制新時代洞庭湖生態經濟區規劃,先進制造業集群加快發展。東部地區發展質量和效益穩步提升,山東新舊動能轉換進一步深化,支持福建探索海峽兩岸融合發展新路、建設兩岸融合發展示范區。海洋經濟加快發展,現代海洋城市建設取得積極進展,海洋經濟綜合實力不斷增強。

??二是區域戰略融合發展取得積極成效。京津冀、長三角、粵港澳大灣區更好發揮高質量發展動力源作用,科技創新策源功能持續加強。內陸腹地戰略支撐作用凸顯,中西部和東北地區產業布局進一步優化。綠色協調聯動發展格局初步形成,長江經濟帶、黃河流域地區強化生態環境保護跨域合作,生態環境保護強大合力加快形成,地區間橫向生態補償機制逐步完善,重點流域生態環境保護和修復取得新成就。持續加大對東北平原、黃淮海平原、長江中下游平原等糧食主產區的政策支持力度,中西部地區建成一批能源資源綜合開發利用基地??鐓^域大通道加快形成,西電東送、西氣東輸等重大工程扎實推進,陸海內外聯動、東西雙向開放新格局加快構建。全面推進革命老區重點城市對口合作,支持贛州、閩西革命老區高質量發展示范區建設,推動湘贛邊區域合作示范區建設,印發新時代大別山革命老區協同推進高質量發展實施方案。扎實推進邊境城鎮、邊境口岸、邊境新村建設。
??三是主體功能區戰略深化落地。全面實施《全國國土空間規劃綱要(2021-2035年)》。24個省級國土空間規劃已經批復實施,部分縣級行政區主體功能定位優化調整,城市化地區、農產品主產區、重點生態功能區數量總體穩定。市縣級國土空間總體規劃全面編制完成,國土空間詳細規劃全面開展修編。首次將生態保護紅線實施情況納入國家自然資源督察范疇并嚴格執法監管。完善城鎮開發邊界管理政策,引導城鎮集約高效布局。建設國土空間規劃實施監測網絡,國家空間治理數字化轉型邁出堅實步伐。
??四是新型城鎮化建設加快推進。穩妥有序推進戶籍制度改革,城市落戶條件進一步放寬放開,農民工在就業培訓、權益維護、子女教育等方面享受的基本公共服務水平不斷提升。超大特大城市加快轉變發展方式扎實推進,城市核心功能定位進一步明確。深入推進成渝地區雙城經濟圈建設,10個川渝毗鄰地區合作平臺全面建設,經濟區與行政區適度分離等重點改革持續深化。有序培育現代化都市圈,12個都市圈規劃已出臺實施。統籌利用各類資金支持縣域經濟發展、縣城公共基礎設施建設,促進農業轉移人口就近城鎮化。2023年末常住人口城鎮化率達到66.16%,比上年末提高0.94個百分點。
??(九)協同推進降碳、減污、擴綠、增長,綠色低碳轉型取得新進展。統籌山水林田湖草沙一體化保護和系統治理,深入打好污染防治攻堅戰,積極穩妥推進碳達峰碳中和,加快構建綠色低碳循環發展經濟體系。
??一是生態環境保護治理不斷強化。召開全國生態環境保護大會,出臺關于全面推進美麗中國建設的意見。舉辦首個全國生態日主場活動。扎實推進藍天、碧水、凈土保衛戰,組織開展第三輪第一批中央生態環境保護督察,生態環境質量穩中改善,全國地級及以上城市細顆粒物(PM2.5)平均濃度為30微克/立方米,全國地表水Ⅰ-Ⅲ類水質斷面比例為89.4%、提升1.5個百分點,土壤重金屬污染防治取得積極成效。健全生態環境分區管控體系。推動全面實行排污許可制。深入推進塑料污染全鏈條治理,實施“以竹代塑”發展三年行動。加快實施重要生態系統保護和修復重大工程,加強水土流失、荒漠化綜合防治,完成水土流失治理面積6.3萬平方公里,全國水土保持率達到72.5%,完成“三北”工程總體規劃修編和六期規劃編制。完成國土綠化任務1.26億畝。

??二是碳達峰碳中和積極穩妥推進。完善能源消耗總量和強度調控,原料用能和非化石能源不納入能源消耗總量和強度控制。推動能耗雙控逐步轉向碳排放雙控,開展全國及分省區能源活動碳排放核算。啟動首批35個碳達峰試點城市和園區建設,穩步推開城市和產業園區減污降碳協同創新試點。積極推進以沙漠、戈壁、荒漠地區為重點的大型風電光伏基地建設,穩步推進大型水電、核電項目建設,有序推進抽水蓄能項目建設,因地制宜發展新型儲能、氫能、生物質能??稍偕茉窗l電裝機首次超過總裝機的50%,全年發電量近3萬億千瓦時;已投運新型儲能裝機規模超過3100萬千瓦,比上年末增長超過260%。加快工業、建筑等重點領域節能降碳改造,堅決遏制高耗能高排放低水平項目盲目上馬,新建綠色建筑面積占比由“十三五”末的77.7%提升至91.2%。積極參與全球氣候治理。
??三是發展方式綠色轉型步伐加快。出臺加快推動制造業綠色化發展的指導意見、綠色工廠梯度培育及管理暫行辦法,發布2023年度綠色制造名單。深入實施國家節水行動,制定全面加強水資源節約高效利用等政策,推進非常規水資源利用,開展公共供水管網漏損治理,萬元國內生產總值用水量下降6.4%。大力發展循環經濟,完善退役風電、光伏設備循環利用政策制度,深入推進廢舊家用電器、汽車、電子產品、鋼鐵、有色金屬循環利用。扎實推進60個廢舊物資循環利用體系重點城市和100個大宗固廢綜合利用示范建設。加強月餅、茶葉、生鮮農產品等重點領域商品過度包裝治理。

??(十)加強經濟安全能力建設,安全發展基礎進一步夯實。堅定不移貫徹總體國家安全觀,更加注重協同高效、法治思維、科技賦能、基層基礎,國家經濟安全水平不斷提升。
??一是糧食安全保障能力鞏固提升。推動出臺糧食安全保障法。嚴格落實糧食安全黨政同責,出臺省級黨委和政府落實耕地保護和糧食安全責任制考核辦法。糧食總產量再創歷史新高、達到1.39萬億斤,連續9年保持在1.3萬億斤以上。開展全國糧油等主要作物大面積單產提升行動,糧食平均畝產389.7公斤,單產提高對增產的貢獻率達到58.4%,大豆油料擴種成效明顯。統籌劃定耕地和永久基本農田、生態保護紅線、城鎮開發邊界三條控制線,加強耕地保護,全國耕地總量下降態勢得到初步遏制。加強高標準農田建設和東北黑土地保護,提高高標準農田建設補助標準,穩步推進吉林、山東鹽堿地綜合利用試點,挖掘鹽堿地等耕地后備資源潛力。加強化肥儲備吞吐,保障春耕等重點時段農業用肥需求,完善農藥儲備管理制度。大力實施種業振興行動,統籌支持種質資源保護、育種創新、品種測試、良種繁育基地等項目建設。加快先進農機研制推廣,推進農機裝備補短板和農業機械穩鏈強鏈。積極推進智慧農業建設,農業生產信息化率達到27.6%。
??二是能源資源安全得到有效保障。穩步推進能源產供儲銷體系建設,用能高峰期和重要活動期間能源供應總體平穩。加強煤炭兜底保障能力,先進產能有序釋放。加快支撐性調節性電源和跨省區重要輸電通道建設,加大跨省區電力調配力度,深化電力需求側管理,市場化需求響應能力進一步提升。支持油氣領域加大勘探開發和增儲上產力度,原油、天然氣產量持續增長,北方清潔取暖重點地區用能供應保障進一步強化。保障初級產品供給和價格穩定,加強鐵礦石價格調控監管,國內礦山項目建設扎實推進,寧波舟山大宗商品儲運基地建設穩步推進,海外礦產資源開發合作持續加強。加快構建大國儲備體系,國家儲備戰略保障、宏觀調控、應對急需能力持續增強。
??三是產業鏈供應鏈韌性和安全水平穩步提升。支持集成電路、工業母機、基礎軟件等“卡脖子”領域關鍵核心技術攻關,扎實推進產業基礎再造工程和重大技術裝備攻關工程,一批攻關成果實現規?;瘧?。穩步推進國家物流樞紐、國家骨干冷鏈物流基地建設,實施國家綜合貨運樞紐補鏈強鏈,布局建設102個現代流通戰略支點城市,構建“支點城市+骨干走廊”現代流通網絡,在重點城市開展生活必需品流通保供體系建設,推進農村流通設施和業態全面融入現代化流通體系。國際產業鏈供應鏈合作不斷深化。
??四是數據安全能力建設持續推進。促進數據流通交易和開發利用,加快數據基礎設施建設,推進數據領域核心技術攻關。強化數據安全治理,數據安全標準化體系建設日趨完善,5G、工業互聯網、車聯網等新型融合領域安全保障能力持續提升。
??五是經濟金融重點領域風險穩步化解。支持地方因城施策調整優化房地產市場調控措施,出臺首套房“認房不認貸”、降低首套房和二套房首付比例及二套房貸款利率下限、支持金融機構滿足房企合理融資需求等政策措施,扎實推進保交樓工作。穩妥處置地方債務風險,加快化解存量隱性債務和償還政府拖欠企業賬款,堅決防止新增隱性債務。穩妥處置大型企業集團相關金融機構風險,分類處置高風險中小金融機構。
??六是安全生產和防災減災救災力度加大。壓實安全生產主體責任,健全食品藥品、工業產品、特種設備安全責任體系,開展重大事故隱患專項排查整治行動,優化實施安全生產考核巡查,高效開展災害事故應急響應。有力應對京津冀和東北地區嚴重暴雨洪澇災害、甘肅臨夏州積石山縣地震災害,保障群眾生活必需品供應,災后恢復重建、重點防洪治理工程、城市排水防澇能力提升行動等扎實推進。
??(十一)切實辦好民生實事,基本民生保障有力。落實以人民為中心的發展思想,加強重點群體就業幫扶,積極促進城鄉居民增收,完善“一老一小”、教育、醫療等公共服務體系,推動人民生活水平持續提高。
??一是就業優先政策落實落細。優化調整穩就業政策措施,出臺支持企業穩崗拓崗政策,制定促進青年就業三年行動方案,實施高校畢業生等青年就業創業推進計劃、就業服務攻堅行動、百萬就業見習崗位募集計劃,穩定事業單位和基層項目招聘規模,強化高校畢業生、退役軍人、農民工以及就業困難人員等就業幫扶,實施專精特新中小企業就業創業揚帆計劃。打造家門口就業服務站,推動公共就業服務下沉基層。推動返鄉入鄉創業,加大重點群體創業、技能培訓等政策支持和配套設施建設力度。
??二是城鄉居民收入穩步提高。健全收入分配政策體系,全國居民人均可支配收入實際增長6.1%,城鄉居民收入差距繼續縮小。提高3歲以下嬰幼兒照護、子女教育、贍養老人個人所得稅專項附加扣除標準,延續全年一次性獎金單獨計稅、換購住房個人所得稅退稅等優惠政策。指導地方上調最低工資標準。退休人員基本養老金平均上調3.8%,提高城鄉居民基礎養老金最低標準。扎實推進共同富裕,支持浙江高質量發展建設共同富裕示范區。
??三是健康中國建設扎實推進。深入開展健康中國行動和愛國衛生運動。推動公立醫院高質量發展,支持國家區域醫療中心、省級區域醫療中心、縣級醫院建設,促進優質醫療資源擴容和區域均衡布局。完善疾控體系,提升公共衛生防控救治能力。落實新冠病毒感染“乙類乙管”措施,做好流感、支原體肺炎等傳染病防治。優化全國藥品和高值醫用耗材集中帶量采購政策。實施中醫藥振興發展重大工程,促進中醫藥傳承創新。
??四是社會保障水平進一步提高。社會保險覆蓋面穩步擴大,2023年末全國基本養老、失業、工傷保險參保人數分別達到10.66億人、2.44億人、3.02億人。穩妥實施企業職工基本養老保險全國統籌,個人養老金制度試點先行工作取得積極成效。持續提升跨省異地就醫結算服務,推進落實跨省異地就醫結算政策,全年惠及群眾就醫1.3億人次,減少群眾墊付1536.7億元。加快建設社會保險信用體系,推進社會保障卡應用。穩妥推進新就業形態就業人員職業傷害保障試點,截至2023年末累計731萬人納入職業傷害保障范圍。穩步推進保障性租賃住房、公租房和棚改安置房等建設,超額完成年度任務。加強低收入人口動態監測,持續做好分層分類社會救助工作,專項救助范圍擴大到低保邊緣家庭和剛性支出困難家庭。保障失業人員等困難群體基本生活。
??五是公共服務體系持續完善?;竟卜諛藴鼠w系進一步健全,均等化水平持續提高。發布新版國家基本公共服務標準。推動義務教育優質均衡發展,強化義務教育薄弱環節建設,組織實施基礎教育擴優提質行動計劃、職業教育產教融合賦能提升行動、教育強國推進工程,加快完善教育基礎設施條件。積極應對人口老齡化,出臺實施發展銀發經濟增進老年人福祉的意見,加強基本養老服務體系建設,大力發展老年助餐服務。健全生育支持政策體系,建設48個地市級托育綜合服務中心,支持社會力量發展普惠托育服務,開展國家兒童友好城市建設。建立基本殯葬服務體系,加強公益性殯葬設施建設。加強文化遺產保護傳承,推動文化遺產系統性保護。推進長城、大運河、長征、黃河、長江國家文化公園建設。推進實施國家文化數字化戰略。深入實施中華文明探源工程、“考古中國”重大項目,支持三星堆博物館新館、殷墟遺址博物館、漢魏洛陽城遺址博物館、景德鎮國家陶瓷文化傳承創新試驗區建設。普洱景邁山古茶林文化景觀成功列入《世界遺產名錄》。構建更高水平全民健身公共服務體系,推動體育公園建設管理和開放利用,促進戶外運動設施建設和服務提升。成功舉辦成都大運會、杭州亞運會和亞殘運會。推動城市社區嵌入式服務設施建設,促進家政服務業提質擴容,支持引導家政服務業員工制轉型發展,持續推動家政進社區。

??2023年經濟社會發展主要預期目標圓滿完成,經濟發展、社會民生等預期目標完成情況較好;創新驅動發展成效明顯,研發經費投入強度、數字經濟核心產業增加值占比持續提高;綠色低碳轉型深入推進,非化石能源占比穩中有升,主要污染物排放量繼續下降;民生福祉不斷增進,城鎮新增就業超額完成任務,居民收入增長快于經濟增長,基本公共服務進一步加強;糧食安全保障有力,原油、天然氣產量持續增長。受出口增速回落、房地產銷售和投資收縮、部分行業產能過剩等影響,一些行業生產恢復不及預期,工業增長與預期目標有一定差距。工業和民用領域能源消費增長較快,導致能耗強度下降和碳強度下降不及預期。
??過去一年,國際環境變亂交織,地緣政治沖突加劇,外部變化對我不利影響持續加大;國內周期性和結構性矛盾疊加,多地遭受洪澇等嚴重自然災害,經濟工作的復雜性挑戰性多年少有。面對異常復雜的國際環境和艱巨繁重的國內改革發展穩定任務,我國經濟社會發展取得上述成績來之不易。這是以習近平同志為核心的黨中央運籌帷幄、堅強領導的結果,是習近平新時代中國特色社會主義思想凝心鑄魂、科學指引的結果,是各地區各部門勇于擔當、實干篤行的結果,是全黨全國各族人民團結一致、不懈奮斗的結果。在此過程中,全國人大實行正確監督、有效監督、依法監督,全國人大代表依法參加行使國家權力,對經濟社會發展工作提出很多很好的意見建議;全國政協加強政治協商、民主監督、參政議政,全國政協委員積極建言獻策,在推動落實黨中央重大決策部署上發揮了重要作用。
??同時也要看到,世界百年變局加速演進,世界經濟增長仍未恢復至疫情前水平,全球貿易投資增長乏力,風險點和動蕩源顯著增多,外部環境復雜性、嚴峻性、不確定性明顯上升。經歷三年新冠疫情沖擊,國內經濟恢復發展本身有不少難題,長期積累的深層次矛盾加速顯現,很多新情況新問題接踵而至,包括有效需求仍然不足,居民擴大消費能力不足、意愿不強,房地產投資持續承壓,民間投資信心仍需提振,國際貿易限制和摩擦可能增加穩定出口的壓力;實體經濟困難較多,產業創新能力有待提升,關鍵核心技術“卡脖子”問題仍然突出,部分新興領域存在重復布局和投資過熱問題,部分行業、中小企業和個體工商戶生產經營仍較困難;一些領域風險防范化解壓力較大,部分地方債務、金融等風險隱患依然突出,房地產發展新模式建立還需要一個過程;民生保障存在短板弱項,穩就業壓力較大,部分人員就業困難與部分崗位招工難并存,居民增收困難較多,基本公共服務均等化水平需持續提升;安全生產和防災減災形勢不容樂觀,部分地方防災減災能力建設存在短板弱項,防控重特大事故的壓力較大。
??我們既要正視困難,更要堅定信心。從發展機遇看,求和平、謀發展仍然是世界各國人民的共同心愿,經濟全球化仍是大勢所趨,新一輪科技革命和產業變革正在重塑世界經濟結構,全球政治經濟格局調整中蘊藏著新的機遇,共建“一帶一路”十年成果斐然,正在吸引越來越多國家深度參與,我國積極開展自貿協定談判,參與世界貿易組織改革,在全球產業格局調整中搶抓機遇,有望不斷拓展貿易投資合作空間。從有利條件看,我國具有顯著的制度優勢、超大規模市場的需求優勢、產業體系完善的供給優勢、高素質勞動者眾多的人才優勢,科技創新能力在持續提升,新產業、新模式、新動能在加快壯大,全面深化改革為發展注入新動力,宏觀政策空間仍然較大,我國發展面臨的有利條件強于不利因素,經濟韌性強、潛力足、回旋余地廣,支撐高質量發展的生產要素條件沒有改變,經濟回升向好、長期向好的基本趨勢沒有改變。
??最為重要的是,我們有以習近平同志為核心的黨中央的堅強領導,有習近平新時代中國特色社會主義思想的科學指引,有集中力量辦大事的中國特色社會主義制度優勢,全國上下貫徹落實習近平經濟思想和黨中央各項決策部署的自覺性、主動性、創造性進一步提高,干事創業的精氣神進一步激發,將為推動高質量發展提供堅強保障。只要我們堅決貫徹落實黨中央、國務院決策部署,善于在應對國際環境變化帶來的風險挑戰中趨利避害、化危為機,善于在復雜局面中把握主要矛盾和矛盾的主要方面,解決好發展中的“兩難”、“多難”問題,就始終能夠營造于我有利的發展環境,始終在激烈的國際競爭中立于不敗之地,推動中國經濟穩中有進、行穩致遠。
??二、2024年經濟社會發展總體要求、主要目標和政策取向
??2024年是中華人民共和國成立75周年,是實現“十四五”規劃目標任務的關鍵一年,做好經濟社會發展工作意義重大。
??(一)總體要求。
??要在以習近平同志為核心的黨中央堅強領導下,以習近平新時代中國特色社會主義思想為指導,全面貫徹落實黨的二十大和二十屆二中全會精神,按照中央經濟工作會議部署,堅持穩中求進工作總基調,完整、準確、全面貫徹新發展理念,加快構建新發展格局,著力推動高質量發展,全面深化改革開放,推動高水平科技自立自強,加大宏觀調控力度,統籌擴大內需和深化供給側結構性改革,統籌新型城鎮化和鄉村全面振興,統籌高質量發展和高水平安全,切實增強經濟活力、防范化解風險、改善社會預期,鞏固和增強經濟回升向好態勢,持續推動經濟實現質的有效提升和量的合理增長,增進民生福祉,保持社會穩定,以中國式現代化全面推進強國建設、民族復興偉業。
??(二)主要預期目標。
??深刻把握發展機遇和有利條件,充分估計內外部環境的復雜嚴峻性和不確定性,與“十四五”規劃目標任務有效銜接,在綜合平衡基礎上兼顧需要與可能,提出2024年經濟社會發展主要預期目標。
??——國內生產總值增長5%左右。主要考慮:從客觀需要看,我國仍是發展中國家,正處于全面建設社會主義現代化國家的關鍵時期,有效應對外部環境變化挑戰,在發展中破解各種矛盾問題,調整優化經濟結構、穩定和擴大就業、增加居民收入、防范化解重點領域風險、增強發展信心,都需要保持一定的經濟增長速度。從目標銜接看,這個目標兼顧當前和長遠,符合“十四五”規劃目標要求,著眼到2035年基本實現社會主義現代化目標任務,也有利于加快經濟結構優化、產業結構調整。從支撐條件看,這個目標同經濟增長潛力基本匹配,資源要素條件可支撐,也具備宏觀調控政策空間。同時,我國經濟持續回升向好還面臨不少困難和挑戰,實現這一目標并非易事,需要我們共同努力。
??——城鎮新增就業1200萬人以上,全國城鎮調查失業率5.5%左右。關于城鎮新增就業:主要考慮是,2024年新成長勞動力規模仍然較大,農村勞動力轉移等就業結構調整也需要新的就業崗位,城鎮新增就業目標由2023年的“1200萬人左右”調整為2024年的“1200萬人以上”,既是穩就業、調結構、增信心的客觀要求,又體現了穩就業工作的力度和決心。關于城鎮調查失業率:主要考慮是,在2024年經濟運行風險挑戰增多、重點人群就業壓力較大的情況下,將預期目標穩定在5.5%左右,體現了就業優先的政策導向。
??——居民消費價格(CPI)漲幅3%左右。主要考慮:綜合分析2023年價格變動的翹尾影響和2024年新漲價因素,預計2024年居民消費價格將溫和上漲。這一預期目標與2023年預期目標保持一致,符合物價企穩回升的總體趨勢,并為加大宏觀政策調控力度和深化價格改革留有一定余地。
??——居民人均可支配收入增長與經濟增長同步。主要考慮:這一預期目標比2023年“基本同步”的提法更為積極,進一步體現了增加居民收入的政策導向。隨著經濟持續回升向好,擴大中等收入群體、增加低收入群體收入等政策進一步加力,實現這一目標既有支撐,也需要付出努力,在實際工作中力爭更好結果。
??——國際收支保持基本平衡。主要考慮:世界經濟增長動能不足,地緣風險擾動增強,保護主義有所上升,穩外貿穩外資面臨新挑戰。同時,我國持續擴大高水平對外開放,全產業鏈和超大規模市場優勢持續顯現,與共建“一帶一路”國家、區域全面經濟伙伴關系協定成員國、自貿協定伙伴國等多雙邊經貿合作關系持續強化,跨境電商等新業態加快發展,重點領域吸引和利用外資力度加大,都將有利于穩定外貿外資。
??——糧食產量1.3萬億斤以上。主要考慮:為夯實糧食安全基礎,糧食產量目標需要保持穩定。同時,隨著深入推進糧食等主要作物大面積單產提升,以及高標準農田建設加快、農業防災減災救災能力提升、節糧減損等工作持續推進,糧食綜合生產能力將穩中有升。
??——單位國內生產總值能耗下降2.5%左右,生態環境質量持續改善。主要考慮:2024年經濟持續回升向好,服務業回歸正常發展態勢,單位國內生產總值能耗降幅有望擴大,但工業用能、居民生活用能仍將剛性增長,帶動能源消費增長。綜合考慮經濟發展用能、可再生能源替代和綠色低碳轉型需要,將2024年目標設定為下降2.5%左右。
??(三)主要宏觀政策取向。
??要堅持穩中求進、以進促穩、先立后破。穩是大局和基礎,要多出有利于穩預期、穩增長、穩就業的政策,謹慎出臺收縮性抑制性舉措,繼續清理和廢止有悖于高質量發展的政策規定。進是方向和動力,要有力進取,該立的要積極主動立起來,該破的要在立的基礎上堅決破,特別是要在轉方式、調結構、提質量、增效益上積極進取,不斷鞏固穩中向好的基礎。要強化宏觀政策逆周期和跨周期調節,繼續實施積極的財政政策和穩健的貨幣政策,加強財政、貨幣、就業、產業、區域、科技、環保等政策協調配合,強化政策工具創新,形成推動高質量發展的強大合力。
??積極的財政政策要適度加力、提質增效。用好財政政策空間,提高資金效益和政策實際效果。更加突出精準發力,優化財政支出結構,強化國家重大戰略任務和基本民生財力保障。2024年赤字率按3%安排,與2023年年初預算持平;赤字規模4.06萬億元,比2023年年初預算增加1800億元,新增赤字全部安排在中央。安排新增地方政府專項債券3.9萬億元,規模比2023年增加1000億元。優化地方政府專項債券投向和額度分配,新增額度重點向項目準備充分、投資效率較高的地區傾斜,進一步擴大專項債券支持范圍,合理擴大專項債券用作資本金領域,更好發揮撬動作用。為系統解決強國建設、民族復興進程中一些重大項目建設的資金問題,從2024年開始擬連續幾年發行超長期特別國債,專項用于國家重大戰略實施和重點領域安全能力建設,2024年先發行1萬億元。落實好結構性減稅降費政策,重點支持科技創新和制造業發展。合理確定中央對地方轉移支付規模,優化轉移支付結構,嚴格轉移支付資金監管。嚴肅財經紀律。兜牢基層“三保”底線。黨政機關要堅持過緊日子。
??穩健的貨幣政策要靈活適度、精準有效。保持流動性合理充裕,2024年保持社會融資規模、廣義貨幣供應量(M2)同經濟增長和價格水平預期目標相匹配,更好滿足實體經濟發展需要。推動貨幣信貸合理增長,按照市場化、法治化原則滿足實體經濟有效貸款需求。發揮好貨幣政策工具總量和結構雙重功能,引導金融機構加大對重大戰略、重點領域和薄弱環節的支持力度。進一步完善市場化利率形成和傳導機制,促進社會綜合融資成本穩中有降。大力發展科技金融、綠色金融、普惠金融、養老金融、數字金融。暢通貨幣政策傳導機制,提高資金使用效率,避免資金沉淀空轉。增強資本市場內在穩定性。保持人民幣匯率在合理均衡水平上的基本穩定。
??增強宏觀政策取向一致性。把經濟政策和非經濟性政策一并納入宏觀政策取向一致性評估,強化評估要求、明確評估范圍、完善評估流程,加強政策統籌,確保同向發力、形成合力。制定政策要注重與市場溝通,科學把握出臺時機,打好提前量、留出冗余度,讓經營主體有適應和調整的空間。加強政策預研儲備,及時充實政策儲備工具箱。健全宏觀經濟政策協調機制,提高宏觀調控的前瞻性、針對性、協同性。更好發揮國家發展規劃戰略導向作用,加力推動“十四五”規劃后半程實施,前瞻謀劃“十五五”時期經濟社會發展思路,加快推進制定國家發展規劃法。
??加強經濟宣傳和輿論引導。強化預期管理,密切關注經濟運行動態,深入了解微觀主體感受,積極回應社會關切,精準做好經濟形勢和政策宣傳解讀,有效開展熱點問題引導,講好中國經濟發展故事,營造穩定透明可預期的政策環境,為經濟持續回升向好提供有效支撐。
??三、2024年國民經濟和社會發展計劃的主要任務
??2024年,要認真貫徹落實中央經濟工作會議精神和全國“兩會”部署,重點做好十方面工作。
??(一)以科技創新引領現代化產業體系建設,加快形成新質生產力。全面推進高水平科技自立自強,完善支持全面創新的基礎制度,大力推進新型工業化,加快推進關鍵核心技術攻關,促進創新鏈和產業鏈協同聯動,以科技創新推動產業創新,培育壯大發展新動能新優勢,不斷提高全要素生產率。
??一是提升科技創新能力。強化基礎研究前瞻性、戰略性、系統性布局,長期穩定支持一批創新基地、優勢團隊和重點方向,增強原始創新能力。瞄準產業發展需要,部署實施一批國家重大科技項目,集成國家戰略科技力量、社會創新資源協同攻關,實施基礎學科突破計劃,加強顛覆性技術、前沿技術研究和應用基礎研究。完善國家實驗室運行管理機制。發揮國際科技創新中心輻射帶動作用,加強北京、上海、粵港澳大灣區國際科技創新中心和高水平人才高地建設,優化和推進區域科技創新中心布局。統籌布局創新類設施和平臺,打造科技創新引領產業創新的高地。在優勢地區布局清潔能源、儲能、高原科學、農業等國家級科研平臺。推動國家高新區和自主創新示范區高質量發展。加快建立完善產業需求引領的創新體系,構建產學研用高效協同、上下游緊密合作的創新聯合體,探索加快推進創新產品中試的新機制,提高科技成果轉化和產業化水平。加強健康、養老、助殘等民生科技研發應用。強化企業科技創新主體地位,支持企業承擔國家科技重大項目,引導支持企業加大研發投入特別是基礎研究經費投入。深入推進科研院所改革。推動國家科研機構、高校和各類創新平臺強化科技資源開放共享。健全“揭榜掛帥”機制。統籌規范政府投資基金,帶動更多社會資源服務科技創新。加強科技政策統籌,推動教育、科技、人才一體發展,積極推進人才國際交流。全面提升知識產權創造、運用、保護、管理和服務水平,實施專利轉化運用專項行動。推動科學普及和全民科學素養提升。
??二是加快傳統產業轉型發展和優化升級。完善國家先進制造業集群布局。創建國家新型工業化示范區。制定實施重點制造業提質降本擴量行動方案。實施制造業核心競爭力提升行動、技術改造升級工程,夯實底層技術,推廣應用先進技術工藝,推動工業重點領域節能降碳和智能化升級,提升制造業高端化、智能化、綠色化水平。開展制造業“增品種、提品質、創品牌”行動,打造更多有國際影響力的“中國制造”品牌。建設重大中試項目和區域中試中心。健全市場化法治化化解過剩產能長效機制,依法依規淘汰落后產能。
??三是積極培育發展新興產業和未來產業。啟動實施產業創新工程。深入實施國家戰略性新興產業集群發展工程,加強產業集群核心承載區和公共服務體等建設,強化東中西部產業集群協同聯動。推動新能源汽車企業做優做強,鞏固擴大新能源汽車、信息通訊等產業優勢。打造生物制造、商業航天、新材料、低空經濟等新增長引擎,加快重點產品創新和應用示范,全鏈條支持創新藥發展,加快高端醫療器械研制及示范應用,推進北斗規模應用和衛星互聯網建設應用,加快建設商業航天發射場,制定新材料創新發展行動方案,加快發展高純稀土金屬、高性能稀土永磁、高性能拋光等高端稀土功能材料,開展低空經濟試點,完善發展制度,培育應用場景。制定未來產業發展規劃和支持政策。開辟量子技術、生命科學等新賽道。開展“人工智能+”行動,有序賦能重點領域,加快重塑產業生態。加快推動氫能等未來能源產業創新發展,持續推進核聚變等前沿技術研究開發。優化產業投資基金功能,出臺促進創業投資發展的具體政策。
??四是促進數字技術與實體經濟深度融合。有序開發利用數據要素,加快完善數據產權、流通交易、收益分配、安全治理等制度規則,制定支持數字經濟高質量發展政策措施。適度超前布局建設數字基礎設施。統籌提升“東數西算”整體效能,優化數據中心建設布局和供給結構,加快形成全國一體化算力體系,培育算力產業生態,提升多元算力綜合供給,提高西部地區算力利用水平。實施“數據要素*”行動計劃。協同推進數字產業化和產業數字化,組織實施數字化轉型工程,持續實施制造業數字化轉型行動方案,打造具有國際競爭力的數字產業集群。開展全國數據資源調查,加強數據要素應用場景指引,推進公共數據資源管理和運營機制改革,加快公共數據授權運營試點和應用示范,推動建立企業數據公平授權合理使用機制。深化數據要素市場化配置改革。持續推進數據跨境流動試點,積極參與制定國際數字治理規則。

??五是推動現代服務業加快發展。促進服務業品質化、數字化、融合化、綠色化、國際化發展,開展服務業融合發展行動,引導生產性服務業向專業化和價值鏈高端延伸,促進生活性服務業向高品質和多樣化升級。制定有效降低全社會物流成本行動方案,布局建設覆蓋全球、安全可靠、高效暢通的現代流通網絡,啟動第三批國家綜合貨運樞紐補鏈強鏈城市建設,支持發展多式聯運“一單制”、“一箱制”。深化服務業高水平對外開放,提高跨境服務貿易開放水平。
??六是加快建設現代化基礎設施體系。優化基礎設施布局、結構、功能和系統集成,以聯網、補網、強鏈為重點,暢通國家基礎設施網絡主骨架,促進高效銜接、協同聯動,更好發揮基礎設施體系的整體效能和綜合效益。加快建設國家綜合立體交通網。高質量推進川藏鐵路、西部陸海新通道等重大工程建設,加快推動中西部鐵路和高速鐵路主通道建設,推進貨運鐵路建設,加強重點港口鐵路專用線建設,規范有序推進城市軌道交通和市域(郊)鐵路建設。扎實推進沿邊、沿海、沿江等國家高速公路和國道未貫通路段及瓶頸路段建設。加快三峽水運新通道前期工作,構建干支銜接的內河高等級航道網絡。完善運輸機場、通用機場布局。加快推進滬甬跨海通道前期工作。全面推進國家水網建設。加快發展新型基礎設施。統籌推進海陸纜建設,體系化推進5G、千兆光網規模部署,深入推動5G規?;瘧?。
??(二)著力擴大國內需求,進一步發揮消費基礎作用和投資關鍵作用。堅持把實施擴大內需戰略同深化供給側結構性改革有機結合起來,更好統籌消費和投資,激發有潛能的消費,擴大有效益的投資,形成消費和投資相互促進的良性循環。
??一是促進消費穩定增長。改善居民消費能力和預期,提升居民消費意愿。穩定汽車、家居等大宗消費,因地制宜優化汽車限購管理政策,擴大停車設施有效供給,加快構建高質量充電基礎設施體系。鼓勵汽車、家電等傳統消費品以舊換新,推動耐用消費品以舊換新。促進服務消費提質擴量,推動餐飲高質量發展,支持擴大家政消費。大力發展數字消費、綠色消費、健康消費,打造消費新場景,積極培育智能家居、文娛旅游、體育賽事、國貨“潮品”等新的消費增長點,加快發展冰雪運動、冰雪旅游,推動入境旅游恢復發展。深化國際消費中心城市培育建設,支持海南國際旅游消費中心建設,布局發展區域消費中心和地方特色消費中心,發展智慧商圈。推動縣域集貿(農貿)市場等消費場所改造升級。強化消費者權益保護,加大消費品質量安全監管力度。促進老字號守正創新發展。開展“消費促進年”活動。辦好2024年中國品牌日系列活動。
??二是積極擴大有效投資。加力提效用好政府投資,發揮好帶動放大效應,謀劃開辟新投向,優化結構,提高效能。2024年安排中央預算內投資7000億元,比2023年增加200億元。高質量推進增發國債項目建設。完善投融資機制,規范實施政府和社會資本合作新機制。持續向民間資本推介項目,鼓勵和吸引更多民間資本參與國家重大工程和補短板項目建設。以提高技術、能耗、排放等標準為牽引,推動各類生產設備、服務設備更新和技術改造。推動建立投融資綜合信息服務平臺,促進投資政策與融資政策協調聯動。深入推進“信易貸”工作,推進地方融資信用服務平臺整合和統一管理。建立完善重點產業常態化項目推薦機制,引導金融資源精準支持重大戰略、重點領域和薄弱環節。加強投資項目全過程管理,堅持“項目跟著規劃走”、“資金、要素跟著項目走”、“監管跟著資金走”,強化項目建設要素保障,加快項目開工建設,推動盡快形成實物工作量。推動投資增量與盤活存量相結合,形成投資良性循環。


??(三)堅定不移深化改革,構建高水平社會主義市場經濟體制。充分發揮市場在資源配置中的決定性作用,更好發揮政府作用,堅持用改革的辦法解決前進中的問題,謀劃進一步全面深化改革重大舉措,強化重點領域和關鍵環節改革攻堅,為推動高質量發展、加快中國式現代化建設持續注入強大動力。
??一是深入落實“兩個毫不動搖”。推動各類所有制企業協同發展,充分激發各類經營主體的內生動力和創新活力。健全國有經濟管理體系,深入實施國有企業改革深化提升行動,推動國有企業做強做優主業,增強核心功能、提高核心競爭力。出臺中央企業支持和推動全國統一大市場建設行動方案。加快推動民營經濟促進法起草等相關立法工作,充分發揮促進民營經濟發展壯大部際聯席會議制度作用,推動民營企業問題訴求解決,依法保護民營企業產權和企業家權益,進一步解決市場準入、要素獲取、公平執法、權益保護等方面存在的突出問題,組織清理涉及不平等對待企業的行政法規、規章、規范性文件和政策文件,進一步破除影響各類所有制企業公平競爭、共同發展的制度障礙。提高民營企業貸款占比和發債融資規模。弘揚優秀企業家精神,支持企業家專注創新發展。開展百萬民營企業員工職業技能提升行動。落實落細小微企業稅費優惠政策,健全中小微企業和個體工商戶公共服務體系,促進中小企業專精特新發展,加強對個體工商戶分類幫扶支持。健全防范化解拖欠企業賬款長效機制。完善中國特色現代企業制度。

??二是深化市場體系改革。制定全國統一大市場建設標準指引,持續完善統一的市場基礎制度規則,完善適應全國統一大市場建設的長效體制機制,大力整治市場壟斷和不正當競爭行為,規范招商引資行為。發布新版市場準入負面清單,全面開展市場準入效能評估,推出一批放寬市場準入特別措施,推動海陸空全空間無人體系市場準入建設,完善綠色能源體系市場準入標準規則,健全綠證綠電制度體系,加強綠色電力證書國際互認。深化要素市場化配置綜合改革試點,創新生產要素配置方式,讓各類先進優質生產要素向發展新質生產力順暢流動和高效配置。完善社會信用基礎制度,出臺健全中國特色社會信用體系的意見,推動出臺公平競爭審查條例。推進修訂招標投標法,推動招標投標市場規范健康發展。推進修訂政府采購法,完善采購交易制度。
??三是持續深化重點領域改革。扎實推進上海浦東新區、深圳、廈門綜合改革試點,加快形成更多可復制推廣的制度性成果。謀劃新一輪財稅體制改革,研究健全地方稅體系,研究建立完善促進高質量發展的轉移支付激勵約束機制。落實金融體制改革,完善中國特色現代金融企業制度,推動金融機構改革發展。制定進一步深化公共資源交易平臺整合共享的指導意見。加快推進能源價格改革,落實煤電容量電價機制,完善成品油管道運輸價格形成機制,有序推進水電氣熱等公用事業和公共服務價格改革。健全資源環境要素市場化配置體系。研究建立公共數據價格形成機制,促進公共數據合規高效流通使用。健全自然壟斷環節監管體制機制。優化運輸結構,強化“公轉鐵”、“公轉水”,深化綜合交通運輸體系改革。研究修訂《收費公路管理條例》。深化人民防空管理體制改革,推動工程建設、防護設備等模式變革、效能提升。
??四是加力優化營商環境。抓好《優化營商環境條例》貫徹落實,營造穩定、公平、透明、可預期的良好環境。制定加快推進法治化營商環境建設的意見,健全營商環境基礎制度,依法規范政府監管行為,強化司法保障。實施營商環境改進提升行動,研究制定京津冀、東北地區等重點區域一流營商環境建設行動方案,完善具有中國特色的營商環境指標體系。發布中國營商環境發展報告。健全涉企收費長效監管機制。
??(四)建設更高水平開放型經濟新體制,增強國內國際雙循環的動力和活力。主動對標高標準國際經貿規則,積極推進重點領域高水平對外開放,穩步擴大制度型開放,鞏固外貿外資基本盤,深入推進共建“一帶一路”高質量發展,積極參與全球經濟治理,增強國內國際兩個市場兩種資源聯動效應。
??一是提升貿易投資合作質量和水平。加快培育外貿新動能,推動外貿質升量穩,加強進出口信貸和出口信保支持,出臺服務貿易開放創新發展、數字貿易改革創新發展的政策措施,實施全國版和自由貿易試驗區版跨境服務貿易負面清單,拓展中間品貿易、服務貿易、數字貿易、跨境電商出口,推動貿易數字化、綠色化發展,開展外貿產品標準國際合作,提升加工貿易發展水平,推動進口來源多元化。完善邊境貿易支持政策。加快內外貿一體化發展。全面取消制造業領域外資準入限制措施,放寬電信、醫療等服務業市場準入,保障內外資依法平等進入負面清單之外的領域。深化優化國家服務業擴大開放綜合試點示范。持續建設市場化、法治化、國際化一流營商環境,打造“投資中國”品牌。適時推出新一批標志性外資項目。進一步便利中外人員往來,切實打通外籍人員來華工作、學習、旅游的堵點,優化支付服務,加快推動國際航班恢復。深入實施自由貿易試驗區提升戰略,賦予自由貿易試驗區、海南自由貿易港等更多自主權。改革完善開發區管理制度,更好發揮開發區引資平臺作用。支持義烏深化新一輪國際貿易綜合改革。
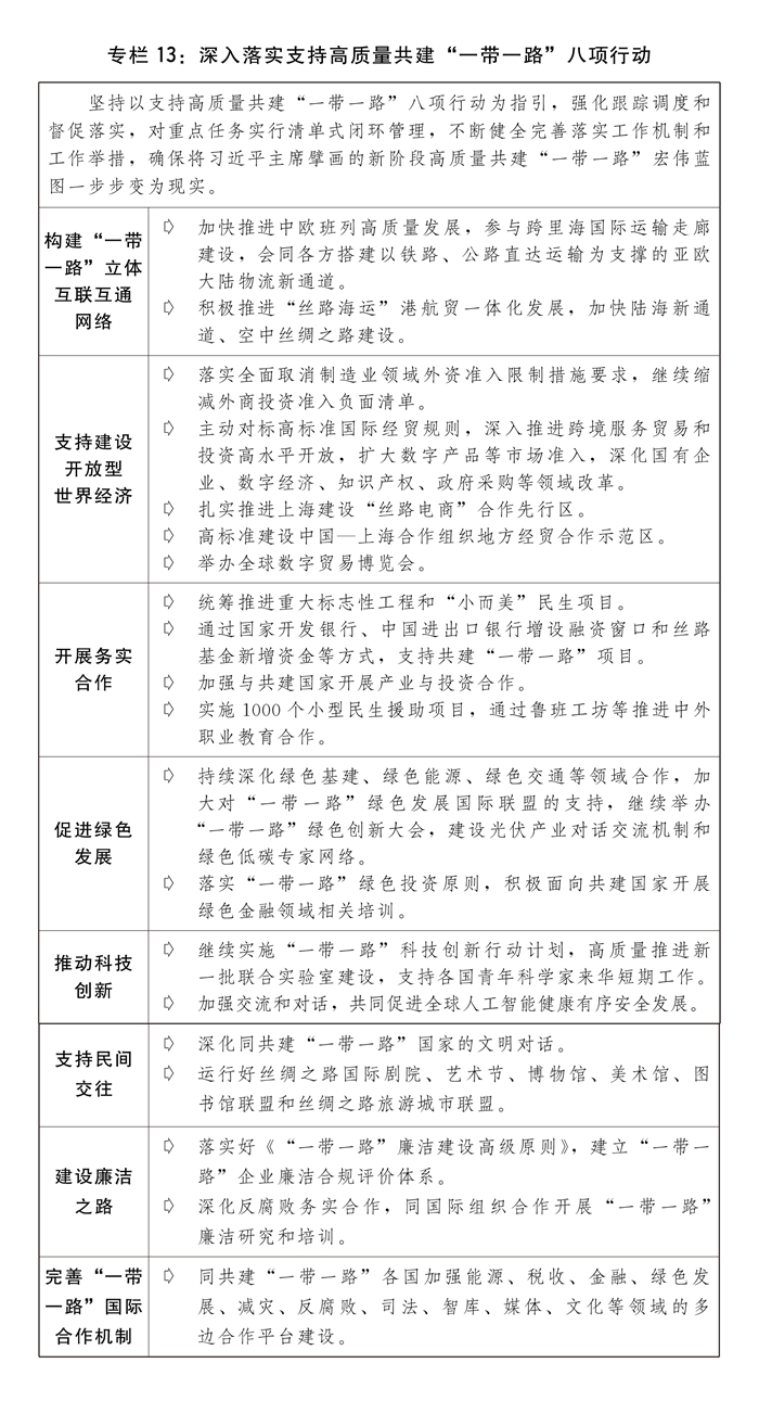
??二是深入落實支持高質量共建“一帶一路”八項行動。以落實好支持高質量共建“一帶一路”八項行動的“1+8”實施方案為工作主線,統籌推進重大標志性工程和“小而美”民生項目,抓好第三屆“一帶一路”國際合作高峰論壇合作成果落實。鞏固拓展合作基本盤,統籌完善與重點共建國家務實合作的政策體系,加強戰略規劃對接,穩步推動商簽共建“一帶一路”合作文件,落實好已簽署的合作文件。舉辦中國-海合會(海灣阿拉伯國家合作委員會)國家產業與投資合作論壇。進一步提升中老、中越鐵路效能,全力暢通面向東南亞的鐵路運輸通道。構建中歐班列高效運輸、安全治理、多元通道、創新發展體系,優化中歐班列集結中心布局,推動中歐班列與西部陸海新通道班列有效銜接。推動沿邊開發開放高質量發展,完善沿邊重點開發開放試驗區功能,提升邊境口岸基礎設施能力。積極推進“絲路海運”港航貿一體化發展。持續推進基礎設施建設和互聯互通合作。支持境內企業和境外企業合作建設陸海國際聯運物流網絡。穩步推進健康、綠色、數字、創新、廉潔絲綢之路建設。拓展和深化“絲路電商”合作。加快空中絲綢之路建設。加強涉外法治建設,構建共建“一帶一路”涉外法律服務體系。加強境外投資引導、促進、服務、保護、監管和風險防控。

??三是積極參與全球治理體系改革和建設。堅定維護多邊貿易體制,維護多元穩定的國際經濟格局和經貿關系。推動落實已生效自貿協定,推進中國-東盟自貿區3.0版等談判,與更多國家和地區商簽高標準自貿協定和投資協定。推動加入《全面與進步跨太平洋伙伴關系協定》和《數字經濟伙伴關系協定》。全面深入參與世界貿易組織改革,推動全面結束電子商務談判。深入推進全球發展倡議、全球安全倡議、全球文明倡議,加強與聯合國、二十國集團、亞太經合組織、金磚國家、上海合作組織等多邊機制合作,推動全球經濟治理改革完善。
??(五)有力有效推進鄉村全面振興,加快農業農村現代化。堅持把推進鄉村全面振興作為新時代新征程“三農”工作的總抓手,以學習運用“千村示范、萬村整治”經驗為引領,集中力量抓好辦成一批群眾可感可及的實事,加快建設農業強國,推動鄉村全面振興不斷取得實質性進展、階段性成果。
??一是切實抓好糧食等重要農產品生產。扎實推進新一輪千億斤糧食產能提升行動。穩定糧食播種面積,調整優化種植結構,實施糧食單產提升工程,布局建設糧食產能提升重點縣,加強作物田間管理和技術服務指導,完善化肥保供穩價應對機制,做好重大病蟲害防控和農業防災減災救災等工作??v深推進國家大豆和油料產能提升工程,加快黑龍江國家大豆種子基地建設,鞏固大豆擴種成果,支持發展高油高產品種,繼續擴種油菜,探索油菜生產、加工支持政策。適當提高小麥最低收購價,合理制定稻谷最低收購價,加強糧食市場調控,保護農民種糧積極性。健全種糧農民收益保障機制和主產區利益補償機制,深入推進“農本調查+農業保險”合作;探索建立糧食產銷區省際橫向利益補償機制,加大對產糧大縣支持力度。踐行大農業觀、大食物觀,統籌利用耕地、林地、草原、江河湖海等資源,拓展農業生產空間,拓寬食物來源,構建多元化食物供給體系,把農業建設成為現代化大產業。加快發展現代設施農業和智慧農業,推廣套種、輪作模式,發展糧草間作、農林牧結合的種養模式。支持節水農業、旱作農業發展。穩定生豬、牛羊肉、奶業基礎生產能力,加快推進國家畜禽種質資源庫等建設,支持深遠海養殖和森林食品開發。
??二是持續鞏固拓展脫貧攻堅成果。落實防止返貧監測幫扶機制,開展國家鄉村振興重點幫扶縣發展成效監測評價,完善幫扶項目資產管理制度,持續鞏固提升“三保障”和飲水安全成果。強化幫扶產業分類指導,重點支持聯農帶農富農產業發展。提升消費幫扶助農增收行動實效,推動脫貧地區農產品和文化旅游服務提檔升級。深入實施防止返貧就業攻堅行動,加大勞務對外輸出力度,擴大以工代賑吸納脫貧群眾務工數量和勞務報酬發放規模,統籌用好就業幫扶車間、鄉村公益崗位等渠道,確保脫貧勞動力就業規模穩定在3000萬人以上。持續推進易地搬遷后續扶持工作,支持集中安置區可持續發展。持續開展東西部協作,創新開展“攜手促振興”行動。
??三是提升鄉村發展建設治理水平。精準務實培育鄉村產業,推進農村一二三產業融合發展。完善聯農帶農機制,實施農民增收促進行動。實施農業生產和農產品“三品一標”提升行動,打造鄉土特色品牌,培育農業產業化聯合體,支持生態旅游、森林康養、休閑露營等新業態發展。持續推進地理標志助力鄉村振興行動。適應鄉村人口變化趨勢,分類編制村莊規劃,優化村莊布局、產業結構、公共服務配置。有序推進人口規模較大自然村(組)通硬化路、建制村通等級路、鄉鎮通三級及以上公路建設。加強農村充電樁、冷鏈物流、寄遞配送設施建設。以縣域為單元,推進城鄉供水一體化、集中供水規模化建設,因地制宜實施小型供水工程規范化建設。加強農村教育、文化、醫療、社會保障、養老托育等公共服務補短板建設。推進農業農村污染治理攻堅,深入實施農村人居環境整治提升五年行動,因地制宜推進農村改廁和生活污水垃圾治理,整縣推進農業面源污染綜合防治。深化農村土地制度改革,擴大第二輪土地承包到期后再延長30年試點范圍,啟動整省試點。穩慎推進農村集體經營性建設用地入市和農村宅基地制度改革。深化集體產權、集體林權、農墾、供銷社等改革,探索新型農村集體經濟多樣化發展路徑。完善鄉村治理體系,提升鄉村治理水平,繁榮發展鄉村文化,建設法治鄉村、平安鄉村。實施鄉村振興人才支持計劃。
??(六)扎實推動區域協調發展和新型城鎮化建設,加快優化區域經濟布局。充分發揮各地區比較優勢,按照主體功能定位,積極融入和服務構建新發展格局,打造高質量發展新動能。
??一是進一步推進區域協調發展。推進北京非首都功能疏解項目落地建設,抓好雄安新區一攬子支持政策落實,加快通州區與河北省北三縣一體化、天津濱海新區高質量發展。繼續加強長江經濟帶生態環境綜合治理,持續推進長江十年禁漁。謀劃制定新時期深化粵港澳大灣區建設的政策措施,輻射帶動周邊地區加快發展。出臺實施持續深入推進長三角一體化高質量發展若干政策措施的意見,制定長三角生態綠色一體化發展示范區改革授權事項清單,協調解決長三角港口資源整合難點問題。支持海南自由貿易港進一步放寬市場準入,加大重點領域跨境服務貿易對外開放力度,夯實產業發展基礎。打好黃河生態保護治理、污染防治、深度節水攻堅戰,實施“一泓清水入黃河”等生態保護修復重大工程,支持沿黃省區因地制宜探索生態保護和高質量發展的創新路徑。
??推動西部大開發形成新格局,持續優化西部地區重大生產力布局,前瞻部署一批新材料、新能源、裝備制造重大工程,打造東西部產業合作重點平臺,深化省際合作,穩步推進西部骨干通道建設,高水平推進內陸開放和沿邊開放。支持東北地區加快傳統優勢產業轉型升級和新興產業培育,發展現代化大農業,筑牢北方生態安全屏障,加快建設交通、能源、信息等現代化基礎設施體系,深化與東北亞區域合作,加快構筑我國向北開放新高地,推動東北全面振興取得新突破。促進中部地區加快崛起,落實新時代洞庭湖生態經濟區規劃,支持湘鄂贛、豫皖等省際合作高質量發展和淮河沿線地區合作發展,高水平實施中部地區先進制造業集群培育提升三年行動。鼓勵東部地區加快推進現代化,發揮對全產業鏈的穩鏈固鏈強鏈作用,鞏固開放先導地位,提高創新能力和經濟增長能級。支持福建探索海峽兩岸融合發展新路,建設兩岸融合發展示范區,加快平潭綜合實驗區建設。大力發展海洋經濟,完善精細化用海管理機制,強化國家重大項目用海保障,積極參與國際海洋合作,推進建設海洋強國。
??二是促進區域戰略間聯動融合發展。創新促進區域協調發展體制機制,加強政策銜接融合,支持有條件的地區開展區域戰略融合發展先行探索。優化重大生產力布局,加強國家戰略腹地建設。推進京津冀、長三角、粵港澳大灣區科創產業融合發展,加強關鍵核心技術聯合攻關。強化機制建設、平臺搭建、政策設計,促進產業優化布局和梯度有序轉移,加強東中西部產業協作。堅持陸海統籌,促進陸海在空間要素、產業布局、資源利用、生態環境等方面全方位協同發展。實施國家級新區高質量建設行動計劃。支持欠發達地區、革命老區、民族地區、生態退化地區、資源型地區和老工業城市等加快發展。加強邊疆地區建設,深入推進興邊富民,支持邊境城鎮提升穩邊固邊能力。

??三是深化落實主體功能區戰略。研究制定新時期深化落實主體功能區戰略和制度的意見,出臺主體功能區優化實施規劃,推動構建主體功能綜合布局。完善主體功能區轉移支付、產業準入等配套政策。全面完成各級國土空間規劃批復實施。出臺永久基本農田保護紅線管理辦法,完善生態保護紅線管理制度,制定城鎮開發邊界管理辦法,完善各類控制線管控規則。開展國土空間規劃實施監測網絡建設試點,完善數字化治理政策機制和技術標準體系。
??四是深入推進以人為本的新型城鎮化。把加快農業轉移人口市民化擺在突出位置,以進城農民工及其隨遷家屬為重點、兼顧城市間流動人口,統籌推進戶籍制度改革和城鎮基本公共服務均等化,重點解決好農業轉移人口最關心的就業、隨遷子女教育和升學考試、住房保障和社會保險等問題。推動城鎮化率低且人口規模大的市縣協調推進新型工業化城鎮化,加快培育特色優勢產業集群,增強縣城綜合承載能力。推動成渝地區雙城經濟圈建設走深走實,加快成渝中線高鐵等標志性項目建設,聚焦汽車、電子信息等優勢領域共建有國際競爭力的先進制造業集群,提升開發開放能級。推動長江中游、中原、北部灣、關中平原等城市群一體化發展,推動超大特大城市加快轉變發展方式,增強對周邊市縣輻射帶動能力,培育一批同城化程度高的現代化都市圈。著力解決城市發展中最迫切最突出的安全韌性問題,穩步實施城市更新行動,推進城鎮老舊小區改造和城市危舊房改造,優化住宅專項維修資金歸集、使用和管理,加強城市洪澇治理,加快地下管網等工程建設,加強無障礙環境、適老化設施建設,提升城市綠色智慧宜居水平。以縣域為基本單元推進城鄉融合發展,促進縣鄉村功能銜接互補、資源要素優化配置。
??(七)深入推進生態文明建設和綠色低碳發展,加快建設美麗中國。踐行綠水青山就是金山銀山理念,統籌產業結構調整、污染治理、生態保護、應對氣候變化,建設美麗中國先行區,加快形成綠色生產生活方式。
??一是持續深入打好藍天、碧水、凈土保衛戰。以PM2.5控制為主線,強化多污染物協同控制和區域污染協同治理,深入實施空氣質量持續改善行動計劃,大力推進揮發性有機物、氮氧化物等多污染物協同減排,支持京津冀及周邊、長三角、汾渭平原等重點區域大氣污染綜合治理攻堅,全面推進美麗河湖、美麗海灣保護與建設,實施重點排污口整治提升行動,開展土壤污染源頭防控行動,深化土壤污染防治先行區、地下水污染防治試驗區建設。深化重點流域水環境綜合治理,加強重要湖泊保護治理,推進丹江口庫區及上游水源保護和污染防治。深入實施環境基礎設施建設水平提升行動,開展小型生活垃圾焚燒試點,加快補齊環境基礎設施短板弱項。加強固體廢棄物和新污染物治理,推進塑料污染和過度包裝全鏈條治理。全面推進“無廢城市”建設。開展歷史遺留礦山環境綜合治理。
??二是加大生態系統保護力度。建立健全全域覆蓋的生態環境分區管控體系,強化自然保護地、生態保護紅線監管。支持重大生態項目建設,加快推進重要生態系統保護和修復重大工程,精心組織實施“三北”工程三大標志性戰役,穩步推進以國家公園為主體的自然保護地體系建設,科學開展大規模國土綠化行動,扎實推進水土流失、荒漠化、石漠化防治,推進永定河等重點河湖綜合治理與生態修復,加強生態狀況調查評估、生態保護修復成效評估和國家級自然保護區生態環境保護成效評估。完善生態產品價值實現機制。深化國家生態文明試驗區建設。實施生物多樣性保護重大工程。強化美麗中國建設法治保障,健全生態保護補償制度,出臺生態保護補償條例,配合推進生態環境法典和相關法律法規制修訂工作。辦好2024年全國生態日主場活動。維護生態環境安全,強化重點領域環境隱患排查和風險防控,及時妥善應對突發環境事件。
??三是積極穩妥推進碳達峰碳中和。出臺促進經濟社會發展全面綠色轉型的意見,實施綠色低碳轉型產業指導目錄。扎實開展“碳達峰十大行動”。加大節能降碳工作力度,制定節能降碳行動方案,分行業分領域實施節能降碳專項行動,滾動提升能耗和碳排放相關標準,加大對重點領域節能降碳改造支持力度,加快既有建筑節能和供熱計量改造。推動省市兩級逐步建立碳排放預算管理體系,提升碳排放統計核算核查能力,建立全國及分地區碳排放年報快報制度,建立健全碳達峰碳中和標準計量體系,抓緊出臺一批急用先行標準,健全產品碳足跡管理體系,基本建成并公布溫室氣體排放因子數據庫。完善碳定價機制,建設完善全國溫室氣體自愿減排交易市場,推動擴大全國碳排放權交易市場行業覆蓋范圍。推進國家碳達峰試點建設。推進碳捕集利用與封存關鍵技術研發與示范項目建設。
??持續構建市場導向的綠色技術創新體系,加強綠色低碳技術推廣,組織實施綠色低碳先進技術示范工程,推進綠色產業示范基地建設。加快構建綠色制造和服務體系,建立健全綠色制造梯度培育機制。加強煤炭清潔高效利用,持續推進煤電機組升級改造。加快推進大型風電光伏基地建設和主要流域水風光一體化開發建設,推動實施蒙西-京津冀、大同-天津南等特高壓輸電工程,開展一批特高壓輸電通道規劃論證。推動分布式能源開發利用。因地制宜布局抽水蓄能電站,推動新型儲能多元化發展。加強可再生能源消納利用,實施可再生能源替代行動,完善新能源上網電價形成機制,進一步擴大跨省區綠電交易規模,提高電網對清潔能源的接納、配置和調控能力,穩步提升可再生能源消費比重。積極安全有序發展核電,開工建設一批條件成熟的沿海核電機組。積極參與應對氣候變化國際談判,推動構建公平合理、合作共贏的全球氣候治理體系。
??四是扎實推進全面節約戰略。持續推動“能水糧地礦材”一體化節約,加強資源節約集約循環高效利用。加快構建廢棄物循環利用體系,深入推進廢舊物資循環利用重點城市建設和大宗固體廢棄物綜合利用示范,加強風光設備組件等新能源退役設備回收和循環利用,健全廢舊家電家具等再生資源回收體系。支持“以竹代塑”產業發展,穩妥有序推廣替代產品。出臺節約用水條例,強化水資源節約集約利用,嚴格水資源總量和強度指標管控,開展非常規水資源利用提升行動,制定加快發展節水產業的指導意見,深入推進農業水價綜合改革,高質量建設節水型社會。大力開展糧食節約和反食品浪費行動。實施深入推進快遞包裝綠色轉型行動,推廣可循環快遞包裝應用。
??(八)加強重大經濟金融風險防控,牢牢守住不發生系統性風險的底線。標本兼治化解房地產、地方債務、中小金融機構等風險,防范風險跨區域、跨市場、跨境傳遞共振。
??一是促進房地產市場平穩健康發展。壓實企業主體責任和城市屬地責任,高質量完成保交樓任務。一視同仁滿足不同所有制房地產企業的合理融資需求。因城施策用足用好政策工具箱,繼續支持城市政府自主調整優化房地產市場調控措施,實施好差別化住房信貸政策,發揮住房公積金支持作用,支持剛性和改善性住房需求。健全房地產企業主體監管制度,加強在建項目預售資金監管。加快推進保障性住房建設、“平急兩用”公共基礎設施建設、城中村改造。適應房地產市場供求關系變化和新型城鎮化發展趨勢,堅持先立后改,推動房地產業積極轉型,加快構建房地產發展新模式。
??二是有效防范化解地方債務風險。統籌好地方債務風險化解和穩定發展,進一步落實一攬子化債方案,妥善化解存量債務風險、嚴防新增債務風險。建立防范化解地方債務風險長效機制,建立同高質量發展相適應的政府債務管理機制,完善全口徑地方債務監測監管體系。加強融資平臺債務監測預警,分類推進地方融資平臺轉型。
??三是防范化解中小金融機構等金融風險。全面加強金融監管,依法將所有金融活動全部納入監管,加強監管協同,健全權責一致的風險處置責任機制,完善金融風險監測預警和早期糾正機制,切實提高金融監管有效性。持續推進高風險中小金融機構改革化險、完善公司治理和風險內控機制,健全可持續的銀行資本補充機制。進一步健全完善以投資者為本的資本市場基礎制度,促進資本市場平穩健康發展。規范金融市場發行和交易行為,合理引導預期,提升市場活躍度。加強外匯市場管理,強化跨境資本流動監管協同,健全監測預警指標體系。嚴厲打擊非法金融活動。
??(九)強化重點領域安全能力建設,切實維護經濟安全。牢牢守住糧食安全底線,強化能源資源安全保障,打好關鍵核心技術攻堅戰,加快構建數據基礎制度,構建大國儲備體系,加強公共安全能力建設。
??一是不斷夯實糧食安全根基。貫徹落實糧食安全保障法,配合制定耕地保護法。全面落實糧食安全黨政同責,嚴格耕地保護和糧食安全責任制考核。堅持最嚴格的耕地保護制度,改革完善耕地占補平衡制度,堅持“以補定占”,牢牢守住18億畝耕地紅線。大力推進高標準農田建設,優先把東北黑土地區、平原地區、具備水利灌溉條件地區的耕地建成高標準農田,適當提高中央和省級投資補助水平。加強退化耕地治理,穩步推進鹽堿地綜合利用,分區分類開展鹽堿耕地治理改良,實施耕地有機質提升行動。推進灌區現代化建設與改造,完善灌排工程體系。加強中小型水利工程建設。強化對現代種業提升工程建設的支持,選育推廣生產急需的自主優良品種,有序推進生物育種產業化,加快種業領域國家重大創新平臺建設。加大農業關鍵核心技術攻關力度,優化農業農村科技創新體系。實施農機裝備補短板行動。深入推進優質糧食工程。健全糧食產購儲加銷協同保障機制,加強現代糧食和農資倉儲物流設施建設,改造提升現有倉容,強化糧食產后服務、質量檢測等方面建設,提高糧食儲備和流通能力,加強糧食儲備管理。
??二是保障能源資源安全。配合制定能源法,加快規劃建設新型能源體系,提升能源自主安全保障能力。強化煤炭兜底保障作用,高標準建設現代化煤礦,加強電煤中長期合同供需雙向履約監管,完善煤炭跨區域運輸通道和集疏運體系。加快推進煤電等支撐性調節性電源和輸電通道建設,增強電力省間互濟能力。深化電力體制改革,加快構建清潔低碳、安全充裕、經濟高效、供需協同、靈活智能的新型電力系統。加快西部地區清潔能源基地和電力外送通道建設。推進油氣增儲上產,穩妥推進煤制油氣戰略基地建設,提升油氣進口保障能力。持續實施國內資源保障能力提升工程,實施新一輪找礦突破戰略行動,加強海外礦產資源開發合作。持續抓好能源資源價格調控監管。做好迎峰度夏、度冬等用能高峰期和重點時段能源保供,有效保障人民群眾和經濟社會發展合理用能需求。
??三是保持產業鏈供應鏈安全穩定。實施制造業重點產業鏈高質量發展行動,統籌實施關鍵核心技術攻關與產業基礎再造工程,持續組織重大技術裝備攻關工程,加強質量支撐和標準引領,提升產業鏈供應鏈韌性和安全水平。完善首臺(套)、首批次、首版次政策體系。結合現代流通戰略支點城市建設,打造重點商品骨干流通走廊。充分發揮產業鏈供應鏈重點園區(企業)作用,持續監測產業鏈供應鏈運行狀況。進一步加強國際產業鏈供應鏈合作。
??四是加強國家儲備體系建設。穩步推進中央儲備糧直屬庫、國家石油儲備基地、中央政府煤炭儲備基地、寧波舟山大宗商品儲運基地、北部灣能源集疏運一體化基地等重點儲備設施建設,優化儲備品種、規模和結構布局,加強儲備管理運營和安全防護。
??五是強化安全生產和防災減災救災。深入落實安全生產責任制,扎實開展安全生產治本攻堅三年行動,持續提升本質安全水平,強化安全生產考核巡查權威性,堅決防范和遏制重特大事故發生。實施地震易發區房屋設施加固工程,加大農房抗震改造力度,妥善安置受災群眾,全力抓好災后恢復重建。實施自然災害應急能力提升工程,強化災害應急準備和物資保障。維護水利、電力、油氣、交通、通信、網絡等重要基礎設施安全。加快完善流域防洪工程體系,科學布局水庫、河道、堤防、蓄滯洪區建設,開工建設一批流域防洪骨干工程,提升北方地區抗旱防洪減災能力,有序開展重點水源和重大引調水工程建設,提高水安全保障能力。持續加強氣象基礎設施建設,提升氣象災害預報預警服務能力。加強能源安全監管,持續提升安全應急水平。加大食品藥品安全監管力度,加強工業產品、特種設備安全源頭治理。
??六是鞏固提升國防動員能力。研究制定推動新時期國防動員高質量發展的政策措施,健全完善法規制度體系,加強新域新質動員能力建設。優化國防科技工業體系和布局,加強國防科技工業能力建設。積極支持國防和軍隊現代化建設,加強重大基礎設施建設軍地統籌,推動一體化國家戰略體系和能力鞏固提高。
??(十)切實保障和改善民生,增進民生福祉。堅持盡力而為、量力而行,兜住、兜準、兜牢民生底線,著力解決好群眾急難愁盼問題,扎實推進共同富裕。
??一是穩定就業促進增收。落實好就業優先政策,健全就業服務體系,促進高校畢業生、退役軍人、農民工等重點群體就業。實施先進制造業促就業行動,拓寬就業增長點。實施好促進青年就業三年行動。優化機關事業單位、國企等政策性崗位招聘(錄)安排。加強零工市場建設,多渠道促進靈活就業。加快調整高校學科專業布局結構,促進高校學科專業設置與人才實際需求更加匹配。加大公共實訓基地建設支持力度,加快促進產訓結合,開展百萬青年職業技能培訓。深化產業工人隊伍建設改革。深入實施創業推進行動,加大返鄉入鄉創業支持力度,帶動更多勞動者就地就近就業。堅決糾正性別、年齡、學歷等就業歧視。拓寬城鄉居民勞動收入和財產性收入渠道。深化收入分配制度改革,研究制定擴大中等收入群體、促進低收入群體增收措施,努力提高居民收入在國民收入分配中的比重,提高勞動報酬在初次分配中的比重。完善企業薪酬調查和信息發布制度,引導企業合理確定工資水平。健全最低工資標準評估機制,合理調整最低工資標準。保障農民工等重點群體工資按時足額發放。
??二是健全多層次社會保障體系??椕茉紊鐣U暇W,健全分層分類的社會救助體系。推動社會保險參保擴面,完善企業職工基本養老保險全國統籌,在全國實施個人養老金制度,適度提高城鄉居民基礎養老金最低標準、退休人員基本養老金標準。健全基本養老、基本醫療保險籌資和待遇調整機制。推動兒童醫療保障資源有效銜接共享。推進建立長期護理保險制度。持續開展藥品耗材集中帶量采購。鞏固失業保險、工傷保險省級統籌成果。健全最低生活保障標準動態調整機制。統籌防止返貧和低收入人口幫扶政策。持續提升社保經辦便利化水平,推動全國社保服務事項標準統一、整體聯動、業務協同。
??三是提高公共服務水平。實施積極應對人口老齡化國家戰略,加大銀發經濟相關產品和服務供給,擴大普惠養老供給,構建居家社區機構相協調、醫養康養相結合的養老服務體系,實施老年健康服務體系建設工程。建立健全生育支持政策體系,大力發展普惠托育服務,減輕家庭生育、養育、教育負擔,加強人口文化建設,推動建設生育友好型社會,促進人口長期均衡發展。推動全面建立中國特色優質高效的醫療衛生服務體系,加快優質醫療資源擴容和區域均衡布局,深入推進國家醫學中心和國家區域醫療中心建設,加強縣域醫共體建設,加強縣鄉村醫療服務協同聯動,深化以公益性為導向的公立醫院改革,推動各級各類公立醫院高質量發展,推進醫院病房改造提升,進一步提升基本公共衛生服務均等化水平。加快補齊兒科、老年醫學、精神衛生、醫療護理等服務短板。加強全科醫生培養培訓。發揮中醫藥獨特優勢,促進中醫藥傳承創新發展,加強中醫優勢??平ㄔO。完善疾病預防控制體系。推進重大疫情防控救治體系和應急能力建設。
??四是促進社會事業繁榮發展。推動義務教育優質均衡發展和城鄉一體化,改善農村寄宿制學校辦學條件,提高職業教育質量,建設中國特色、世界一流的大學和優勢學科,實施高等教育綜合改革試點,研究優質高等教育資源擴容、優化學科專業和區域布局,增強中西部和東北地區高校辦學實力。推進教育高水平對外開放。加強精神文明建設,大力發展社會主義先進文化,推動中華優秀傳統文化創造性轉化、創新性發展。加強文化遺產保護傳承利用,推動文化事業和文化產業繁榮發展。加強文化遺產普查認定,開展第四次全國文物普查,建設國家文化遺產資源大數據庫。加強歷史文化名城、街區、村鎮等整體保護和活態傳承。推進中華文明探源。保護傳承弘揚好長江、黃河文化。建好用好國家文化公園。推動實施重大文化產業項目帶動戰略,進一步完善相關政策。創新實施文化惠民工程,加強重大公共文化和旅游設施建設,推動文化和旅游深度融合和高質量發展。發展哲學社會科學、新聞出版、廣播影視、文學藝術和檔案等事業。持續推進全民健身工作,推動體育公園和國家步道體系建設,打造戶外運動高質量目的地,加強社會足球場建設利用,普及群眾性公益性賽事活動。推動城市社區嵌入式服務設施建設工程落地生效,讓群眾在家門口享受到優質普惠社區服務。全面加強兒童友好城市建設。開展家政服務質量提升十大行動,深化家政服務產教融合。加強社會服務設施建設,強化對殘疾人等重點群體的關愛與服務。

??五是加強重要商品供應保障。壓實“菜籃子”市長負責制,完善北方大城市冬春蔬菜儲備制度,強化生豬產能調控和豬肉儲備調節,穩定牛羊肉和奶類供應,做好糧油肉蛋菜等重要民生商品保供穩價工作。依托農產品主產地、主銷區、集散地,支持全國骨干農產品批發市場建設,完善農產品現代流通網絡。加快建設城郊大倉基地,提高城市生活物資就近應急保障能力。加大價格監管力度。
??繼續全面準確、堅定不移貫徹“一國兩制”、“港人治港”、“澳人治澳”、高度自治的方針,堅持依法治港治澳,落實“愛國者治港”、“愛國者治澳”原則,支持香港、澳門發展經濟、改善民生、破解經濟社會發展中的深層次矛盾和問題,鞏固提升香港國際金融、航運、貿易中心和國際航空樞紐地位,支持香港國際創新科技中心建設,支持澳門加快推進世界旅游休閑中心、中國與葡語國家商貿合作服務平臺建設,以及以中華文化為主流、多元文化共存的交流合作基地建設,充分發揮港澳獨特地位和優勢,積極參與粵港澳大灣區建設,更好融入國家發展大局,保持香港、澳門長期繁榮穩定。堅決貫徹新時代黨解決臺灣問題的總體方略,堅持一個中國原則和“九二共識”,堅決反對“臺獨”分裂行徑和外來勢力干涉,推動兩岸關系和平發展,促進兩岸經濟交流合作,深化兩岸各領域融合發展,維護中華民族根本利益,增進兩岸同胞福祉。
??各位代表:
??做好2024年經濟社會發展工作任務艱巨、責任重大。我們要更加緊密地團結在以習近平同志為核心的黨中央周圍,堅持以習近平新時代中國特色社會主義思想為指導,全面貫徹落實黨的二十大和二十屆二中全會精神,深刻領悟“兩個確立”的決定性意義,增強“四個意識”、堅定“四個自信”、做到“兩個維護”,按照黨中央、國務院決策部署,自覺接受全國人大的監督,認真聽取全國人大代表、全國政協委員的意見和建議,不折不扣、雷厲風行、求真務實、敢作善為抓落實,奮發有為、真抓實干、攻堅克難,努力完成好全年目標任務,為以中國式現代化全面推進強國建設、民族復興偉業作出新的更大貢獻。
文章中觀點僅代表作者個人觀點,不代表本網站的觀點和看法。
神州學人雜志及神州學人網原創文章轉載說明:如需轉載,務必注明出處,違者本網將依法追究。